当前位置: 首页 > 学院公告 > 正文

山东双立农业生态科技有限公司采购山泉水灌装设备、建设厂房和经营场所施工招标公告

【 作者:| 发布日期:2015-04-22| 】

山东双立农业生态科技有限公司是山东管理学院直属企业。根据企业发展的需要,现拟定采购一套山泉水灌装设备,建设一个山泉水灌装生产厂房,建设一所经营场所。特发布招标公告。
招标人:山东双立农业生态科技有限公司
地 址:济南长清五峰山西黄南路
电 话:0531- 87310400 83710500
联系人:刘庆田 邱英杰

2014年12月15日

综合内容

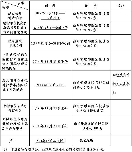
招标日程安排表